title: nuxt 服务器渲染
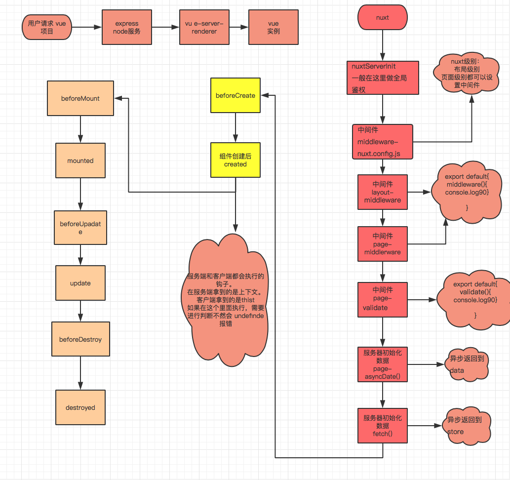
从这里我们可以看出来,只要在服务器生命周期中渲染页面即可。
- 部署方式 npm run build && npm run start
nuxt 优化
nuxt的优化分为 页面缓存,api缓存,和api本地文件的缓存;
__END__
文章作者:Live For Code
文章出处:nuxt
作者签名:简单地活着, 肆意又精彩.
关于主题:Hexo - Live For Code
版权声明:文章除特别声明外,均采用 BY-NC-SA 许可协议,转载请注明出处
文章出处:nuxt
作者签名:简单地活着, 肆意又精彩.
关于主题:Hexo - Live For Code
版权声明:文章除特别声明外,均采用 BY-NC-SA 许可协议,转载请注明出处